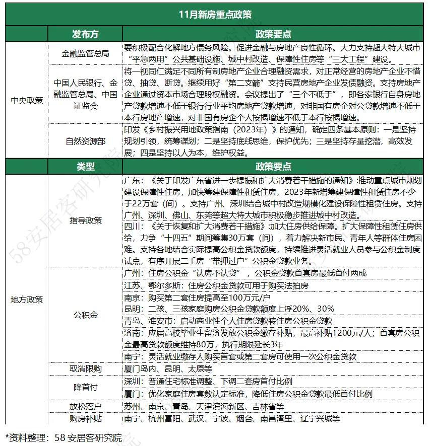
11月,中央层面政策以金融限贷,供给侧的政策为主,需求侧更多是各地继续细化,但总体力度走弱,随着9、10两个月将积蓄的需求开释完毕,需求渐渐疲软,致使本月新居市场景心胸下行。 从“831”新政后的市场体现看,本轮政策仅带来较为短暂的市场感情仰面,未能形成连续的修复动力,11月市场团体体现差能人意。阶段性来看,住民收入预期尚未清朗,预计市场仍将面对较长时间的颠簸调解。 从需求端也可以看到,市场热度全面下行,各能级都会中,150平方米以上的大户型新居产物热度占比均有提拔,相反,90-120平方米3室刚需刚改产物热度占比广泛降落1个百分点,也阐明当前主流需求陷入瓶颈。 1、11月新居重点政策回顾 11月,融资端,金融羁系部分进一步提出多少项对房企融资的支持办法。央行、金管局、证监会团结召开金融机构座谈会,夸大等量齐观满足差异全部制房企公道融资需求,对正常谋划房企不吝贷、抽贷、断贷,提出“三个不低于”、制定“50家房企白名单”等。此次集会除了连续此前对于优质房企的融资支持以外,初次在贷款“两会合”后对银行的房地产贷款增速做出提拔要求,也是初次提出针对非国有房地产企业的贷款支持。 需求端,地方层面楼市利好政策继续出台。一线都会中,广州首套房公积金贷款首付比例降至2成,深圳调解平凡住宅尺度,取消750万成交总价限定,并下调二套房最低首付比例至40%,京沪的松绑预期也加强,预计未来京沪或在放宽普宅认定尺度、下调首付比例等方面做出调解;二线城预计将有更多都会全面取消限购。 预测来看,当前市场下行压力不减,或将面对较长时间的颠簸调解。不外,政策加码的预期进一步加强,未来楼市供需两头政策或渐成协力助力市场企稳。 2、热度分析2.1重点65城新居找房热度重点65城11月新居找房热度环比降落约15%,同比热度继续下跌近10%。利好政策刺激下,前期积蓄的刚需和改善型需求颠末9、10月份,渐渐开释完毕,市场感情走弱,政策刺激后继乏力。 2.2各梯队都会新居找房热度 11月,各梯队都会新居找房热度全线回落,一线都会、二线都会、三四线都会现房热度环比分别降落11%、15%和16%。仅个别都会找房热度上升。 一线都会中,深圳11月下旬出台二手房首付比例调解和平凡住宅尺度调解政策,动员市场热度较上月增长约4%。其他都会中,三亚和海口找房热度继续上升,此中三亚热度涨幅凌驾25%。一方面受季候性旅游影响,另一方面,受益于海南自贸港建立的配景,三亚作为海南的龙头都会,房产具有肯定的投资代价和升值空间。而且随着国际品牌贸易项目的渐渐落地,也动员了房价的上涨,根据国家统计局数据,本年以来三亚新居成交接价逐月上涨,吸引购房者入市。 2.3各梯队都会产物访问热度本月,65个重点都会的户型需求中,70-90平方米2室和3室户型热度占比分别降落0.2和0.4个百分点,90-120平方米3室户型热度占比降落1个百分点。凌驾150平方米、4室及以上户型热度均上涨,此中150-200平方米面积段热度占比上涨0.5个百分点、200-300平方米面积段上涨0.4个百分点,300平方米以上面积段上涨0.2个百分点。 一线都会,大于200平方米的4室及以上户型热度占比上涨共计约0.6个百分点,90-120的2室户型热度占比提拔0.2个百分点,120-150、150-200、200-300平方米的二室户型热度占比也分别提拔0.1个百分点。70-90、90-120、120-150平方米的三室户型热度占比分别降落0.6、0.2和0.3个百分点。 二线都会,90-120的3室户型热度占比降落1.1个百分点,120-150、150-200、200-300平方米的4室及以上户型热度占比分别提拔0.4、0.5、0.4个百分点。 三线都会,90-120的3室户型热度占比降落1个百分点,150-200、200-300平方米的4室及以上户型热度占比分别提拔0.7和0.6个百分点。 可以看出各梯队都会中,现在150平方米以上的大户型改善产物和300平方米以上的终极改善产物热度占比均有差异程度的提拔,相反,本年以来相对主流的90-120平方米3室刚需刚改产物需求出现瓶颈,热度占比广泛降落1个百分点。 3、项目数目3.1重点65城新居项目数目及环比走势11月,重点65城新居项目总量环比继续小幅镌汰0.3%,此中在售项目环比微增,待售项目环比继续降落约3%,本月开发商推盘供应仍在增长,但项目储备放缓,去化团体也出现放缓趋势。 3.2各梯队都会新居项目数目及环比走势一线都会新居待售和在售项目总数环比增长1.3%,在各梯队都会中涨幅最大,此中,待售项目环比下跌52%,在售项目环比增长2%,市场供应量上涨显着。四个一线都会本月总数均上涨,深圳本月项目总数增长最多,上海十一批次新盘准期推出,供应规模也再次冲高。 二线代表都会11月新居项目总量微增,此中在售项目数目环比微增0.6%,待售项目本月镌汰约4%,上市节奏较10月进一步放缓。此中,成都、重庆、郑州项目总数环比降落约2%,福州、杭州、西安、南昌项目总数环比上涨超2%。 三四线代表都会新居项目数目较上月环比降落1.8%,在售项目和待售项目数目镌汰比例均凌驾1%。此中南阳、柳州、威海项目总量出现显着镌汰,嘉兴和昆山项目总量增长仍凌驾2%。 4、代价分析4.1重点60城在售均价及环比走势11月60个重点都会新居在售均价17768元/㎡,环比微涨0.03%,走势趋于安稳。此中30个都会新居在售均价上涨,较上月镌汰6个。从地区来看,本月华东地区新居售价上涨都会较多,华北东北地区新居售价下跌都会较多,此中威海代价下跌较为显着。 4.2各梯队都会在售均价及环比走势一线都会团体新居在售均价11月环比小幅下跌0.05%,北京和上海新居售价均小幅上涨,告急是供应放量,且包罗较多高品格项目,且前期成交均价环比连续上涨,推动项目在售均价上涨。广州和深圳在售均价下跌,一方面受前期成交接价影响,另一方面也受本次新增供应结构的影响。 二线代表都会新居在售均价环比微涨0.07%,上涨和下跌的都会数目根本雷同,售价上涨较多的都会中,苏州售价上涨2.4%,太原上涨1.6%,青岛上涨1.3%。三亚、杭州新居在售代价环比下跌较为显着。 三四线都会11月新居在售均价继续保持安稳,上涨与下跌的都会数目也均在半数左右,此中,昆山新居售价继续上涨,威海售价下跌幅度最大,约2.7%。 4.3重点60城新居在售均价舆图 4.4重点60城新居在售均价环比涨幅排行榜 |

专注IT众包服务
平台只专注IT众包,服务数 十万用户,快速解决需求

资金安全
交易资金托管平台,保障资 金安全,确认完成再付款

实力商家
优秀软件人才汇集,实力服务商入驻,高效解决需求

全程监管
交易过程中产生纠纷,官方100%介入受理,交易无忧

微信访问
手机APP
关于我们|广告合作|联系我们|隐私条款|免责声明| 时代威客网
( 闽ICP备20007337号 ) |网站地图
Copyright 2019-2024 www.eravik.com 版权所有 All rights reserved.


