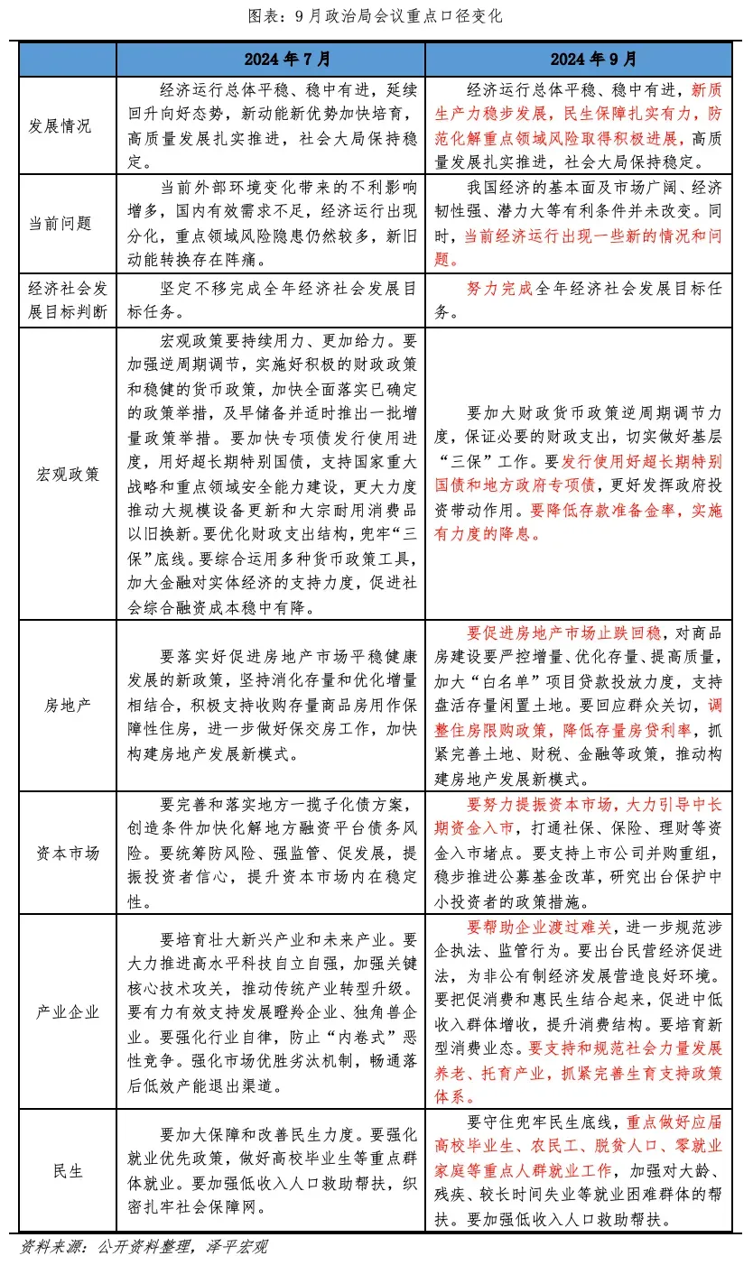
政策,正在搏命轰油门。 刺激,成为主基调。 日前召开的紧张聚会会议指出,有用落实存量政策,加力推出增量政策,进一步提高政策步调的针对性、有用性,积极完玉成年经济社会发展目标使命。 要留意的是,下半年关于经济的紧张聚会会议,一样平常放在10月和12月讨论,而这一次放在9月,可谓非同平常。 直言“正视困难”,政策发力直指关键,超出预期,意味着新一轮大刺激拉开序幕,消息一出就直接引爆股市。 这背后凸显了,拼经济到了关键时刻。 此中,“积极完成整年经济发展目标使命”的表述备受关注,而在上半年,前缀还是“刚强不移”。 本年天下GDP预期目标是5%,上半年经济增长根本持平。 但下半年以来,“经济运行出现一些新的情况和标题”,要完成这一目标,政策势必加码。 非常时期须要非常之策。 前几天央行祭出的“四箭齐发”——降准、降息、降首付、降低存量房贷利率,就是钱币政策的会集发力。 接下来,财政政策势必跟上,“利用好超长期特殊国债和地方当局专项债,更好发挥当局投资动员作用”是关键。 而在资源市场方面,聚会会议夸大“要积极提振资源市场,大力引导中长期资金入市“,旨在通过股市动员产业效应,从而扭转预期。 在就业方面,前两天国家层面出台文件,提出将就业工作纳入政绩稽核,这在已往也是不同平常的。 而官方也再次夸大,要支持经济大省挑大梁,更好发挥动员和支柱作用, 这意味着,以广东、江苏、山东、浙江为代表的经济大省,职位愈发紧张。 至于市场听说的10万亿大刺激,在新的政策强预期之下,也更加引人遐想。 总之,政策最宽松,定调最积极,刺激最猛的时间要来了。 拼经济,主要打破房地产下行循环。 对此,紧张聚会会议夸大: 要促进房地产市场止跌回稳,对商品房建立要严控增量、优化存量、提高质量,加大“白名单”项目贷款投放力度,支持盘活存量闲置地皮。要回应群众关切,调解住房限购政策,降低存量房贷利率,抓紧美满地皮、财税、金融等政策,推动构建房地产发展新模式。 这段对于房地产的定调,直接而有力,与已往有诸多不同,至少透露三大信号。 第一个信号,紧张聚会会议首提房地产市场“止跌回稳”,态度再光显不过。 止跌回稳的条件是“下跌”,这意味着楼市下行走势引发更多器重。 而要止跌回稳,在于打破楼市下行循环,更焦点的在于扭转市场下行预期。 当前,天下各多数会房价广泛面对调解,商品房成交相比汗青高位大幅下滑,而卖地收入也备受影响。 根据国家统计局发布的70个大中都会数据,对比客岁同期,70城二手房价全线下行,多数都会已回到2018年前后程度,部分都会更是回到10年前。 要知道,2014年是上一轮房地产大周期的出发点,2018年则是一二线都会房价“空中加油”的中继之年。 因此,稳住楼市,稳住预期,在当下比什么都紧张。 第二个信号,严控增量、优化存量、提高质量,意味着房地产大扩张期间要竣事了。 早在客岁,国家层面就已做出“我国房地产市场供求关系发生重大厘革”的紧张判定。 供求关系之变,说到底是我国房地产市场早已不再是短缺模式,除了个别超大特多数会外,大多数地市都已饱和以致过剩。 泽平宏观数据表现,2023年中国城镇住房套户比为1.07,一线、二线、三四线都会的套户比分别为1.01、1.09、1.12。 在需求方面,房地产终极取决于生齿,当少子化与老龄化携手而至,对房地产的需求显然不及已往。 以是,严控新增房地产,优化既有库存,以及提高住房修建质量,就成了重中之重。 第三个信号,这一轮政策组合拳,远超已往,不但是“史上最宽松”,堪称“史上最积极”。 众所周知,已往几轮房地产大周期的救市,多数范围于传统的宽松之策:取消限购、限贷、限价、限售等政策,降准降息等等。 这一次,传统的宽松政策更加“宽松”。当前,除了北上广深等个别都会,险些所有都会都已取消限购。 紧张聚会会议提出“调解住房限购政策”,是否意味着限购末了的堡垒——北上广深,也将迎来突破,令人等待。 业内预测,广州最有盼望全面取消限购,深圳次之,京沪再次之。 值得一提的是,这一次,在传统的宽松政策之外,更是少有的祭出新的“杀器”:连续两次降低存量房贷利率。 假如按照左券精神,房贷签订之后,只能随市场利率而变,不应随意重新大幅调解。 但是,面对楼市亘古未有的大变局,面对房地产对其他行业的打击,面对促进消耗、提振经济的大局,存量房贷的调解终极得以成行。(参阅《房贷大降息!非常时期,非常信号》) 要知道,在汗青上,存量房贷降息只在金融危急席卷而来的2008年出现过,此后15年不停无声无息。 但这一次,继客岁9月之后,近期我国再一次降低存量房贷利率,两次合计降低100多个基点,预计每年可节省3000多亿的利钱付出。 可见,拼经济到了紧张关头,稳楼市也到了关键时刻,政策已经率先探底,史上最宽松最积极的政策已经到来。 但政策底、感情底不即是市场底,市场底也不意味着新一轮上涨的开始。 市场探底是漫长的过程,打破下跌螺旋只是第一步,能实现市场“回稳”已属不易。 至于“新一轮大涨”,先不要想太多。 |

专注IT众包服务
平台只专注IT众包,服务数 十万用户,快速解决需求

资金安全
交易资金托管平台,保障资 金安全,确认完成再付款

实力商家
优秀软件人才汇集,实力服务商入驻,高效解决需求

全程监管
交易过程中产生纠纷,官方100%介入受理,交易无忧

微信访问
手机APP
关于我们|广告合作|联系我们|隐私条款|免责声明| 时代威客网
( 闽ICP备20007337号 ) |网站地图
Copyright 2019-2024 www.eravik.com 版权所有 All rights reserved.


