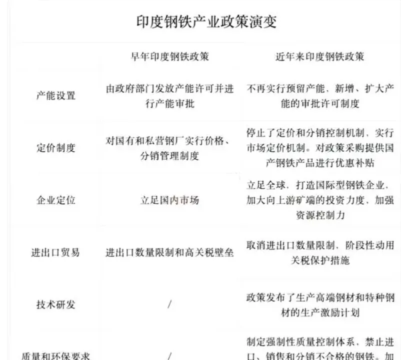
9月27日,由中国五矿操持供货的世界新建最大的炼钢高炉在印度点火投产,这个项目由中国五矿所属中冶赛迪操持并负担焦点设备成套建立的世界新建最大高炉:印度塔塔钢厂2号高炉投产并顺遂出铁。 该高炉有效炉容5873立方米,操持年产铁水437.5万吨,采用中冶赛迪高效低耗特大型高炉工艺技能,以及高风温顶燃式热风炉、煤气干法除尘、水渣转鼓、高精度喷煤、高效环境除尘等中国国产化焦点设备。 由于印度被称之为外资坟场,对中国资源也不停抱有敌意,比年来对中国企业的一系列霸凌行径,让国内对印度投资变得守旧。 不外,从这个项目来看,并不是印度故意去拉拢中国投资的,而是接纳投标的形式,但是,中国五矿为了赢得该项目,在投标过程中有没有利用低价不赢利战略,大概做出一些技能方面的允许就不得而知了。 如今飞象网首创人项立刚对此表达了担忧。中国必要产业战略,必要有大局观,在底子范畴资助印度发展,这钱是不是也是中国贷款的,我们肯定要警惕,这可能不是挣钱,是为克制中国产业提供资源和本领。 项立刚表现:“如今这个态势,中国的国资资助印度形成了强大的底子产业,形成和中国竞争的本领,五矿什么人做的这个决定?不能这么搞。“” 事实上,早在此之前,人大对外战略研究中央助理研究员宁南山曾经发表了一篇文章《不要向印度输出工业化本领》指出,印度制造iphone的份额全部是从中国手里夺取的,由于举世仅有中国和印度在制造iPhone。中国人办事变,卷起来的本领很强,但如果这一点被印度利用,以庞大的本土市场做诱饵,引导各个中国企业在印度为了夺取项目,不但竞相压价,还竞相在印度建厂,而且低价转让技能等优惠条件以图夺取印度市场订单,如果事变演酿成如许的话我国绝对是得不偿失。 回到五矿这个项目来看,是中国五矿颠末参加国际招投标而赢得的项目,当时参加这个项目投标的都是国际化大公司,中国五矿能够在竞争中胜出自己就不容易。也就是说,即便中国五矿不参加这个项目,该项目一样会由国外公司完成。 网友之以是对这个项目比力担心,是由于中国不停是举世第一炼钢大国,中国把握着举世炼钢产业的焦点技能和焦点设备的生产本领。 而印度钢铁业发展的程度是怎么样的呢?我们知道,自俄-乌冲突发作以来,举世钢铁需求不停受到克制,举世增长率不温不火,而印度的需求增长仍保持在13%的强劲程度,世界钢铁协会发布的2022年粗钢产量排名前50的钢铁企业,印度有4家钢厂跻出身界钢铁50强企业。 这4家钢铁厂分别是塔塔钢铁、JSWSteel、印度钢铁管理局、JSPL。中国五矿在印度负担建立最大高炉的印度钢铁厂就是印度塔塔钢厂。 印度塔塔钢厂是印度最大的私营钢铁企业,世界第六大钢铁公司,粗钢年产能3400万吨。并在50多个国家开展业务,紧张生产扁钢、线材和管材。塔塔钢铁被以为是世界上制造资本最低的钢铁公司,一个紧张的缘故原由是塔塔钢铁在印度拥有自己的铁矿石资源,同时生产服从也很高。而印度已经成为世界上钢铁产量增长最快的国家之一。 很显然,从印度钢铁行业的发展程度来看,已经构成中国钢铁的紧张竞争对手。2018年就稳居世界第二大粗钢生产国的职位,仅次于中国。 如果通过这一个项目,导致印度把握了干系的焦点技能,以及焦点设备的生产本领,那么以印度的用工资本与生齿数目,在炼钢产业方面的发展追赶上中国并不难。如果真的到那一天,这对于中国的炼钢产业来说,无疑是得不偿失的。 有网友表现:这套工艺设备非常先辈,将大大进步印度的钢铁产量和质量,有助于提拔坦克装甲的硬度,提拔炮弹和子弹的产量,恰好是与藏南解放军恒久对峙和斗争中将取得有利职位。 实在这种担忧并非完全没有原理,由于从坦克到航母,军工用品都必要钢材成品本领。印度有它自己野心,比如印度就曾经要求国内钢铁企业必须要生产出航母专用钢材,这就是为了摆脱对国外的依赖。 这对于印度来说有着不小的挑战,而由于中国钢铁产业已是举世巅峰,在高端钢材成品上的本领克制着印度,但是行业发展到肯定地步,就肯定会碰到瓶颈期。 随着国内房地产行业发展速率痴钝,整个国内钢铁市场需求量不断降落,出口过剩产能就成了必须要走的一步。而此中印度就购买了大量中国钢材产物。 根据路透社报道,2024财年,印度从中国进口了将近270万吨钢材,占印度进口钢材的三分之一,同比增长91%,中国已成为印度最大的钢材产物来源地。 但正由于云云,印度又开始针对中国,要对从越南以及中国生产的不锈钢焊接钢管增长12%~30%的关税,收税时间一连5年。举高了中国出口印度的资本。 但印度有需求,中国也想卖,因此,在这种情况下,本土建厂就成了一件一箭双雕的事变,但云云一来,印度钢铁产业可能就为虎傅翼,迎来了构建钢铁焦点技能的机会。 在国家政策的支持下,印度大部门钢铁企业在积极增长其钢铁冶炼产能,印度钢铁以短流程炼钢为主,短流程炼钢程度比力有限,以生产低端长材品种为主,但印度操持到2030年,印度现有钢铁企业将至少新增产能1.5亿吨,此中83%的新增产能是以高炉-转炉为主的长流程项目。 这意味着印度在高精度炼钢技能上,存在短板,而印度的钢铁产业政策演变中,一个紧张方面是在生产高端钢材和特种钢材上举行突破,并对此有着生产激励操持。 高端钢材和特种钢材上这恰好是我国擅长的。比如从大型钢布局支撑柱到薄如蝉翼 “手撕钢” 、比头发丝还细的“笔尖钢”,我国一大批钢铁产物阔步迈向“高精尖特”。 从技能层面来看,中国钢铁产业领先举世4大技能分别是超等钢技能、殷瓦钢技能(殷瓦钢是一种具有极低热膨胀系数的特别钢材,广泛应用于液化自然气运输船)、高强韧低密度钢技能、超低消耗取向硅钢技能(硅钢是一种专门用于电力变压器制造的特种钢材)。 这些钢材技能将大大增强一国的车辆、船舶、军工、航空航天产物的性能和质量。 如果印度渐渐消化中国钢铁产业的尖端技能,也将间接大大提拔印度的工业化本领与干系一系列产物的性能与质量。 那么这无疑最终对中国的工业产物以致军工产物造成威胁,如果是如许一个效果,那么网友的担忧就并无原理。何况,不停以来,原来美国和中国脱钩,就想把外资制造本领迁出中国,而如果我们还资助印度打造钢铁业这种底层的工业本领,让其更好的具备举世钢铁制造业本领,承接西欧制造业产能,从恒久来看,无疑是我们给本国的钢铁产业链培养了强大对手。 何况印度是一个营商环境与信誉度不高的国家,不停以来,印度号称举世外资杀手,已往印度的套路是前期给到长处,引导它们恒久布局,但中后期一旦做大,更是反复对跨国公司下套。雷同的事件不胜枚举。这也让外资不断逃离印度。 别的,印度还有许多欠款不还的案例。有不完全数据统计,印度欠了57个国家的巨款,一共有1.9万亿美元。印度也不停把中美科技战当作自己的战略机会,不断发展自己的工业本领。 因此,对于印度投资底子设施,尤其是钢铁业这种大型底子设施的建立,或许必要有更多的权衡,从国产手机被印度霸凌的遭遇中,对干系的焦点产业技能要有所保留。这可能必要我们对外投资有统筹与战略规划,资助印度效果手机产业或许影响就是一个行业,效果钢铁产业,提拔的是整个涉及钢材用品的工业化生产本领,这类投资或值得我们审慎思索,否则换来的是一个得不偿失的了局。 |

专注IT众包服务
平台只专注IT众包,服务数 十万用户,快速解决需求

资金安全
交易资金托管平台,保障资 金安全,确认完成再付款

实力商家
优秀软件人才汇集,实力服务商入驻,高效解决需求

全程监管
交易过程中产生纠纷,官方100%介入受理,交易无忧

微信访问
手机APP
关于我们|广告合作|联系我们|隐私条款|免责声明| 时代威客网
( 闽ICP备20007337号 ) |网站地图
Copyright 2019-2024 www.eravik.com 版权所有 All rights reserved.


