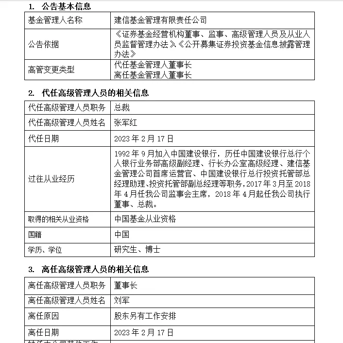
记者 杜萌 建信基金日前再度出现董事长变动。值得留意的是,这隔断2022年7月份刘军走立刻任仅仅已往了7个月。 2月17日晚,建信基金发布公告称,因公司股东对刘军老师的工作尚有安排,自2023年2月17日起不再继承我公司董事长职务。在新任董事长履职前,暂由总裁张军红老师代为推行董事长职务。 图:建信基金董事长变动信息 泉源:建信基金公告 公开信息表现,刘军曾在安徽省政法干部学院、安徽省司法厅任职,自1993年11月起在建行广东省的分支机构任职,历任建行广州开发区支行行长、东莞市分行行长、广东省分行行长助理、广东省分行副行长、深圳市分行行长、广东省分行行长等职。2021年12月起任中国建立银行职工代表监事。2022年4月起任建信基金党委书记,2022年7月起任建信基金董事长。 张军红则自1992年9月到场中国建立银行,历任中国建立银行总行个人银行业务部高级副司理、行长办公室高级司理、建信基金首席运营官、中国建立银行总行投资托管部总司理助理、投资托管部副总司理等职务,2017年3月至2018年4月任建信基金监事会主席,2018年4 月起任公司实行董事、总裁。 关于建行内部的职员调解,在本年年初便有传言。本年2月初,有消息称,刘军已赴建行上海分行,出任分行行长,相干任命在行内已正式公布,而建行上海分行原行长林顺辉则已赴任建信人寿。 除董事长变动外,2月17日,公司公告宫永媛新任公司副总裁。公告表现,宫永媛2001年7月到场中国建立银行,先后在建行总行个人银行业务部、个人金融部、个人存款与投资部任职,2015年11月起任个人存款与投资部资深副司理。2018年6月起任建信基金纪委书记、党委委员,2022年12月起任建信基金党委委员。 2022年5月13日,建信基金发布人变乱更公告,原董事长孙志晨、原副总裁马勇因股东安排,已于5月11日离任,由总裁张军红代任董事长一职。 资料表现,孙志晨于1985年7月到场中国建立银行,之后自2005年建信基金建立后便不停效力,先后继承建信基金总裁、第一任总司理等职务,自2018年4月起继承建信基金董事长,可谓建信基金的首创元老。 随后,刘军作为大股东方中国建立银行派出的高管,空降建信基金继承董事长职务。但仅仅过了7个月,刘军再次被调离。 高管职位为何频仍变动?界面消息记者统计发现,自2014年至今,建信基金董事长一职已经更换了五位,而每次的缘故起因多是股东方安排。 作为银行系公募,建信基金现在共有三大股东,分别是建立银行、信安金融服务公司、中国华电团体资源控股有限公司,持股比例分别为65%、25%、10%。 建信基金对刘军任职期间的工作给予了高度评价。Wind数据表现,停止2022年末,建信基金资产管理总规模1.43万亿元,公募业务规模7816亿元,此中非货规模为2026亿元。根据中国证券基金业协会的统计排名,停止2022年4季度末,建信基金的非货规模尚未挤进前20名。 |

专注IT众包服务
平台只专注IT众包,服务数 十万用户,快速解决需求

资金安全
交易资金托管平台,保障资 金安全,确认完成再付款

实力商家
优秀软件人才汇集,实力服务商入驻,高效解决需求

全程监管
交易过程中产生纠纷,官方100%介入受理,交易无忧

微信访问
手机APP
关于我们|广告合作|联系我们|隐私条款|免责声明| 时代威客网
( 闽ICP备20007337号 ) |网站地图
Copyright 2019-2024 www.eravik.com 版权所有 All rights reserved.


