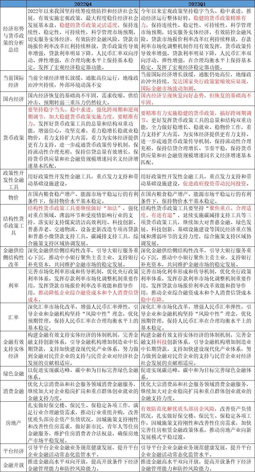
央行货币政策委员会召开2023年第一季度例会召开,哨兵跟前次的集会(2022年四序度例会)举行了具体的对比,共拆分为了17个方面,对比如下: 此中,有厘革的有9个方面,下面举行简朴的分析。 1、对于已往一段时间的经济形势和货币政策的分析总结,最紧张的就是对于货币政策的总结。 这一次,讲的是“妥当的货币政策精准有力”,对比客岁底的“妥当的货币政策机动适度”,着实是偏紧的。 这也是预期之内的。 2、对于国际经济形势的判断,厘革是:发达国家央行政策紧缩效应显现,国际金融市场颠簸加剧。 重要指的是以美联储为首的各国央行,都是加息,收紧货币政策。 金融市场颠簸,指的应该是硅谷银运动代表的那一波银行危急。 他们不绝加息,天然给中国的货币政策施压了压力。 3、国内经济方面,出现了显着的厘革:国内经济出现规复向好态势,但规复的底子尚不牢固。 经济规复向好,以是货币政策具备了边际收紧的条件。 4、对于接下来的货币政策,语言是:要精准有力实验妥当的货币政策,搞好跨周期调治。 照旧前文讲的,货币政策边际收紧。 5、促进政府投资动员民间投资。 客岁,是政府投资为重点,本年,随着疫情的竣事,要动员民间投资。 6、结构性货币政策工具方面,客岁夸大要做“加法”,本年只能“聚焦重点、公道适度、有进有退”,这意思也很显着,就要是收一收。 7、利率方面,客岁底提出要低沉融资和信贷资源,本年只是“稳中有降”,这力度,低沉了。 一方面,是利率客岁降了比力多,本年的政策空间小了。 另一方面,本年经济在复苏,政策的力度也不必要那么大了。 同时,美联储不绝加息,也制约了国内利率降落的空间。 8、完满金融支持科技创新体系,跟客岁底相比,多了“科技”两个字。 再联合本年一季度市场疯狂炒作科技发展的市场风格,这意思也显着。 每一轮大的行情背后,都离不开政策面的支持,接下来政策面还会继承支持科技范畴。 9、楼市方面,客岁底,起首夸大的是“保交楼”,这是其时的形势所迫,要办理烂尾的题目。 如今,烂尾的题目暂时缓解,这次夸大的是“有效防范化解优质头部房企风险”。 这与西欧的银行业危急有关。 西欧的埋伏风险重要在金融业,国内的埋伏风险重要在地产。 地产的题目办理了,国内的风险就不大,以是要夸大化解头部房企的风险。 总结一下,最关键的信号就是:国外有压力(美联储连续加息)、国内在规复,以是货币政策要边际收一收! 末了说一下市场,本日芯片半导体全线暴涨。迩来哨兵也是反复提示芯片半导体,昨晚也专门分析了半导体装备行业业绩大涨的事儿,恭喜提前结构了芯片半导体的朋侪们吃肉。 下周市场走势,咱们周日晚上再聊。 各人周末愉快! |

专注IT众包服务
平台只专注IT众包,服务数 十万用户,快速解决需求

资金安全
交易资金托管平台,保障资 金安全,确认完成再付款

实力商家
优秀软件人才汇集,实力服务商入驻,高效解决需求

全程监管
交易过程中产生纠纷,官方100%介入受理,交易无忧

微信访问
手机APP
关于我们|广告合作|联系我们|隐私条款|免责声明| 时代威客网
( 闽ICP备20007337号 ) |网站地图
Copyright 2019-2024 www.eravik.com 版权所有 All rights reserved.


