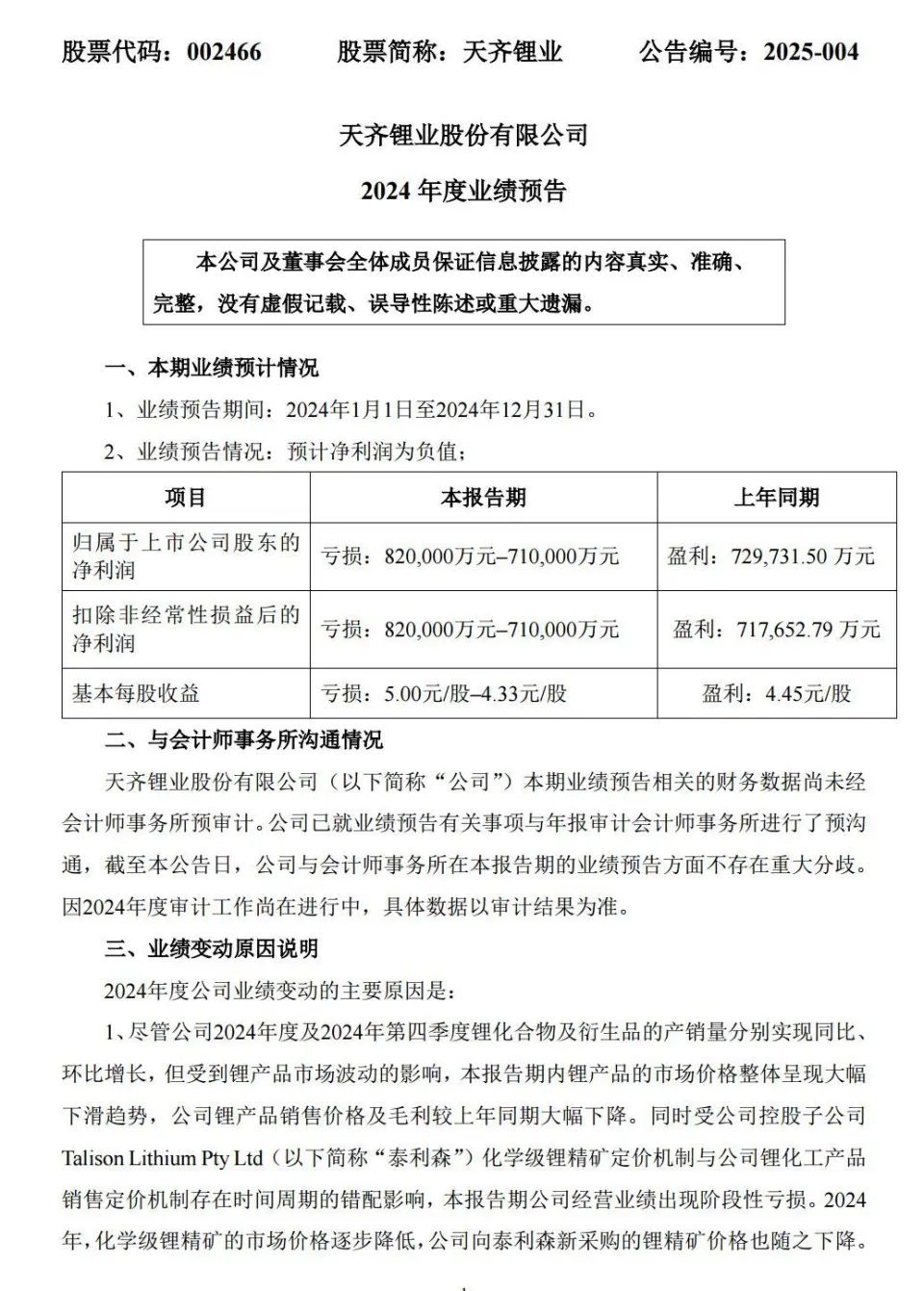
如今的A股是人工智能、人形呆板人板块的天下,各种大牛股、大妖股层出不穷。 而追念前几年,新能源车、锂电池、锂矿等公司的火爆水平,跟当下的AI和呆板人公司相比,完全有过之而无不及。 “锂矿取代石油”、“有锂走遍天下”的口号在其时喊得震天响,只要跟锂相干,股价翻个十倍八倍都是小意思。 锂价暴涨,天齐锂业暴涨12倍 2020-2022年,在锂电财产链大张旗鼓的大行情中,天齐锂业成为其时的超级大牛股,从2020年5月的不到11元,涨到了2022年7月最高的144元以上,涨幅高达12倍以上。 天齐锂业是国内头部锂电新能源核心质料供应商,控股了环球最大硬岩型锂矿澳大利亚格林布什锂矿,参股了智利SQM等盐湖锂矿产资源,是环球最大的矿石提锂生产商。 因此,天齐锂业股价跟锂价高度相干。 2021年之前,在国内新能源车爆发的前夜,电池级碳酸锂价格为每吨8万元左右,乃至时不时更低。 2021年,随着新能源车产能大爆发,当年年底电池级碳酸锂暴涨到每吨近30万元。 2022年,电池级碳酸锂继承上涨,当年11月盘中最高突破每吨60万元,惊呆全市场。 2023年之后,新能源车行业内卷加剧,供需关系发生逆转,当年年底电池级碳酸锂暴跌到每吨10万元。 2024年,电池级碳酸锂由暴跌转为阴跌,从年初的每吨10万元跌到了年底的7.8万元附近,现在为7.5万元左右。 国内的碳酸锂期货是2023年7月上市的,上市之后即单边暴跌,彼时做空碳酸锂的投资者收益十分巨大。 天齐锂业从2020年开始股价缓步上涨,2021年迎来大张旗鼓的主升浪上涨行情,当年正是国内新能源车产能大爆发的一年。 2021年下半年到2022年4月,天齐锂业股价虽有阶段性下跌,但在之后又被锂价的上涨带飞,于2022年7月创出历史最高股价144.22元,较2020年低点暴涨12倍! 股价跌幅巨大,业绩暴大雷 在这之后,随着碳酸锂价格的快速回落,天齐锂业股价便屁滚尿流,2022年年底的股价比高点就靠近腰斩。 随着锂价的进一步暴跌,天齐锂业2023年和2024年分别下跌27%、39%。大盘指数在2024年9、10月份出现暴涨,让天齐锂业股价有了肯定反弹。 在这之前,天齐锂业股价年内跌幅已经高达55%。 2024年,天齐锂业股价跌幅云云之大,实在也在提前反映业绩情况。 2025年1月24日,天齐锂业发布2024年业绩预告,预计亏损71亿-82亿元。 而2023年,天齐锂业的业绩是红利近73亿元。 从大幅红利到大幅亏损,天齐锂业爆了一颗超级大雷。 73亿的亏损放在全行业是什么概念? 根据一些机构对电池和能源金属上市公司2024年业绩的盘货,有45家企业亏损,合计亏损234.36亿元-292.6亿元,每家均匀亏损5.21亿元-6.5亿元,亏损最多的正是天齐锂业。 连合天齐锂业2024年前三季度亏损57.01亿元的财务数据,天齐锂业四序度将要亏损14亿-25亿元,出现亏损扩大的状态。 另一家A股锂矿龙头赣锋锂业,2024年亏损至少14亿元,固然也属于十位数巨亏的级别,但比天齐锂业照旧少多了。 天齐锂业把巨亏归因于锂产物的市场价格大幅下滑,紧张的联营公司SQM 2024年度业绩将同比大幅降落,对一些氢氧化锂项目计提资产减值预备、汇率变更丧失等。 根据公开信息,天齐锂业2024年对相干资产举行了全面的清查和分析,预计计提资产减值预备高达21.63亿元,其中包罗二期氢氧化锂项目相干资产减值14.12亿元。 这一笔资产减值就能顶偕行赣锋锂业整年亏损,可见天齐锂业有些悲催。 跌光1800亿,30多万股民亏麻 固然,最悲催的是天齐锂业高位入场的投资者。 数据表现,2022年二季度到三季度,天齐锂业股东从20万左右暴涨到31万以上。 天齐锂业的股价恰好是在这个时间段内到达历史最高价144.22元,也就是说约莫11万股东在历史最高价区间内高位站岗了! 之后的几年,天齐锂业股东人数一直没有太大变化,股价却一度暴跌超过83%,很显然有大量机构跑了。 只管现在股价较客岁低点有所反弹,但天齐锂业现在市值隔断历史高点依然蒸发超过1800亿元。 如果说亏50%会让人亏哭,那么亏80%就会让人亏成心如死灰,俗称“亏麻了”。 因为亏80%意味着涨5倍才气回本,难度何其巨大。 根据股票软件的最新数据,停止2024年三季度末,也就是天齐锂业这几年股价最低点附近,公司股东人数为32.6万人。 根据天齐锂业2025年2月20日在厚交所互动易中披露的数据,停止2025年2月10日,公司A股股东数为28.72万。 也就是说,过去5个月左右,天齐锂业股东人数淘汰了约莫4万名。 这段时间,天齐锂业股价在30元-44元之间震荡,应该是有不少人在2024年“十一”那波大盘暴涨行情中趁着上涨卖掉的。 没卖的股东,大概率继承“亏麻”。 锂矿公司巨亏,究其缘故起因,大概是因为电池、电动车出货量固然越来越多,但中卑鄙产能的扩张赶不上锂矿开采量的扩张。 中国的锂矿企业,过去几年在环球范围内大肆扩张,在非洲、澳洲、南美洲买了太多的锂矿,但由于外洋营商情况等缘故起因,也负担了大量风险,这也是其业绩亏损的一个缘故起因。 作为新能源车上游行业,天齐锂业和赣锋锂业双双巨亏,而中卑鄙巨头却赢麻了。 中游的宁德期间预计2024年净利润490亿元-530亿元,同比增长11.06%-20.12%;卑鄙的比亚迪预计2024年净利润391.43亿元,同比增长30.3%。 重新能源车上中卑鄙格局来看,现在表现出来的是上游最差,中游和卑鄙要很多多少了。 只管中游和卑鄙内卷严肃,但头部的宁德期间和比亚迪,可以依附科技气力、规模上风得到议价权上风,不停低沉本钱,但上游企业却做不到。 这种情况下,锂矿类公司大概恒久面对着“被动挨打”的局面,天齐锂业们的股东们,大概一直会处于“亏麻”的状态。 |

专注IT众包服务
平台只专注IT众包,服务数 十万用户,快速解决需求

资金安全
交易资金托管平台,保障资 金安全,确认完成再付款

实力商家
优秀软件人才汇集,实力服务商入驻,高效解决需求

全程监管
交易过程中产生纠纷,官方100%介入受理,交易无忧

微信访问
手机APP
关于我们|广告合作|联系我们|隐私条款|免责声明| 时代威客网
( 闽ICP备20007337号 ) |网站地图
Copyright 2019-2024 www.eravik.com 版权所有 All rights reserved.


